Home
Profile
Products
Radial
Snap-In
Screw
Polymer
Power Film
Super Capacitor
Discontinued
Quality
Technology
Manufacturing
Radial
Snap-In
Screw
P/N System
Radial
Snap-In
Screw
Technical Articles
News
Contact
US Locations
About Us
Career
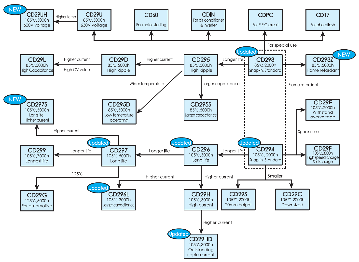
Snap-in Capacitors
For datasheet download please click on corresponding series.